SCI期刊最新發表:瑞旭科新生物與君裕集團合作揭示梔子提取物增強表皮屏障機制
近日,杭州瑞旭科新生物技術有限公司(以下簡稱“科新生物”,CIRS Biotech)與上海君裕生物科技集團有限公司(以下簡稱“君裕集團”)聯合開展的梔子提取物(Gardeniae Fructus Extract)抗皮膚光損傷研究取得突破性進展。該項研究成果已發表于國際知名期刊《Cosmetics》(SCI收錄),為抗光損傷類化妝品功效原料的研發與評價體系構建提供了重要科學依據。
研究采用多學科交叉方法,從體外功效評價、蛋白組學和網絡藥理學多維度深入解析梔子提取物的抗光損傷作用及潛在機制。結果表明,該提取物通過多重途徑:增強抗氧化能力、抑制炎癥反應、促進屏障修復及調控細胞周期(特別是G2/M檢查點和p53信號通路),顯著改善UVB輻照導致的光損傷,其核心活性成分梔子苷可能是關鍵功效分子。這項研究為化妝品行業提供了一種抗光損傷活性天然植物原料篩選的新型解決方案,兼具科學性和市場潛力,彰顯了中國美妝體外功效評價技術領域的國際競爭力,推動行業科研水平邁上新臺階。
作為專業的第三方研究機構,瑞旭科新生物始終致力于為日化品及日化原料企業提供原料及化妝品功效宣稱的科學支持。公司在美白、抗衰和敏感肌等核心功效領域構建了完善的技術體系,涵蓋原料篩選、體外功效評價、產品研發測試及技術咨詢等全流程服務。而君裕集團作為專注美容健康領域的領軍企業,在植物提取物活性研究和中藥現代化領域具備顯著技術優勢,并持續推動天然成分的科學創新。雙方秉持一致的科研理念與技術目標,共同開展“梔子提取物對皮膚光損傷保護模型構建及機制研究”合作項目,致力于探索傳統中藥在現代護膚領域的創新應用。


1. 多維度功效評價體系
將抗氧化酶活性檢測(T-SOD/CAT/GSH-Px)、脂質過氧化標志物(MDA)定量分析與3D表皮模型屏障蛋白(FLG/LOR/IVL)免疫熒光成像技術系統整合,建立覆蓋氧化應激-炎癥反應-屏障修復的全鏈條光損傷評價體系,實現從細胞到組織水平的精準量化。
![]() | ![]() |
2. 組學技術融合應用
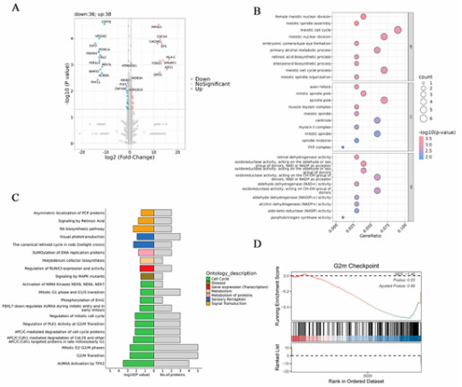
蛋白質組學與網絡藥理學結合:通過DIA定量蛋白組技術發現G2/M檢查點等梔子抗光損傷關鍵靶標;運用網絡藥理學分析鎖定TP53/IL1B/MMP9等核心靶點;創建梔子苷-p53分子對接驗證,為梔子提取物抗光損傷機制研究提供多組學交叉驗證范式。
![]() | ![]() |
瑞旭科新生物已完成包括美白、抗衰、敏感肌、控油祛痘、抗糖抗氧和頭皮護理在內的全方位體外功效評價體系構建。通過生化實驗、細胞模型、3D皮膚模型等多模型聯用,結合網絡藥理學分析與皮膚微生態模型等前沿技術,打造了覆蓋日化品功效評價需求的多維科學評估系統。這一體系從皮膚作用機制的科學底層邏輯出發,不僅實現了對各類功效宣稱的精準量化評估,更通過生物信息學網絡分析整體性闡明活性成分的作用靶點與通路,結合分子對接模擬技術預測成分與蛋白的互作關系。最新研究的體外皮膚微生態模型,可用于評價產品對皮膚菌群數量、多樣性的影響,并以安全性角度出發探究原料在菌群代謝作用下的轉化,為化妝品開發提供更全面的科學依據。
依托多模型聯用與跨學科技術整合,瑞旭科新生物建立了從原料篩選-功效驗證-安全評估的全鏈條評價解決方案,以全球化科研視野推動日化功效評價邁向數據化、系統化的新階段,為行業創新與標準升級持續注入科技動力。






